Mantal 1
Bestod av gårdarna A och B
A, Norrtälje Östernäs 22 ½- mantal
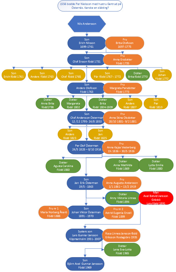
Den här gården har varit i släkten ända sedan början på 1600-talet. Vid storskiftet ägdes gården av Olof Ericsson född 1731som var gift med Anna Ersdotter född 1735. Deras barn var Erik 1761, Anders 1763, Olof 1765, Pär 1767 – 1772, Brita 1770, Johan, 1772 och Anna 1774–1777. På gården bodde även Olofs moder Brita Olofsson 1696–1775. Olofs far hade dött 1761 och hette Erich Nilsson och var född1699. Hans far hette Nils Andersson. Troligen var Nils föräldrar Per Nielsson och hustru Gertrud som finns beskrivna i förteckning över Frötuna Skattebönder 1556 samt 1573 års tiondelängd.

Släkten är den enda som finns kvar på Östernäs idag.

D Norrtälje Östernäs 23 Östra gården ½-mantal
Här bodde Per Mattsson som var född 1738. Han var gift med Margreta Andersdotter som var född 1743. På gården bodde även Pers mor Anna Persdotter som var född 1705 samt barnen Matts 1765, Anna 1768, Anders 1770 och Margta 1773, Petrus 1776, och Brita 1780. 1805 tog sonen Anders Persson över gården. Han var först gift med Anna Mattsson 1760 – 1809. Efter hennes död gifte han om sig 1810 med Brita Ersdotter som var född 1758 i Gillberga. Svärfadern var Matts Persson 1730 – 1810 på Wästergården Norrtälje Östernäs 32.
Marken som ägdes är markerad med D på kartan från storskiftet.
Gårdarna A (2:2) och D (2:3) delades sedan upp i 2:4, 2;5, 2,6 och 2;7. Idag hör den marken till gårdarna 2:8 som ägs av Thord och Britt-Marie Söderman, 2:5som ägs av Björn Jansson, 2:13 Annika Almborg, 10:1 Furudal, 2:16 Karlsborgs huvudfastighet och som del av 8:1 Dalkarlen samt 9:1 Norrbacken.

B Norrtälje Östernäs 32 Wästergården ½-mantal
Matts Pärsson 1730–1810 var gift med Brita Olofsson, född 1733. På gården bodde även hennes far Olof Nilsson 1706–1777 (svårmodig) samt modern Margita Larsdotter 1714. Dottern Brita tog över gården 1733 tillsammans med Matts Pärsson. På gården bodde även mågen Eric Andersson 1747 som var gift med dottern Anna Mattsdotter 1778, hans syster Kerstin Olsdotter 1746 som fyttade till Sundskär 1777, systern Anna Olsdotter med dottern Margta Nilsdotter 1778.
C Norrtälje Östernäs 33½-mantal
Anders Ericsson född 1736. Gift med Brita Jansdotter född 1743. Hans fader hette Eric Erichsson född 1713 och modern Anna Ericsdotter född 1716. Barn Kerstin 1753 utflyttad till Lågarö 1778, Nils 1756, Anna 1767, Brita 1769 – 1773, Margta1773, Brita 1776, Erik 1779.
Sonen Nils Ersson och hans hustru Margreta Olsdotter 1756 – 1810-04-10 tog över gården 1789. De fick barnen Brita 1761, Eric 1765-10-02, Anna 1766-09-13, Anders 1790-02-26, Magreta 1792-10-04 och Stina 1799-01-02 som flyttade till Räfsnäs 1810, Johan 1804-03-02 som flyttade till Lågarö 1816, Pigan Maria 1761 flyttade till gården 1789 men flyttade därifrån 1792. 1812 var Nils sjuk och änkling.
E Norrtälje Östernäs 12 Erich Olofsson född 1729 var gift med Maria Ericdotter född 1738. Deras barn var Margta 1757 som flyttade till till Sidö 1777, Kerstin 1763, Maria 1768, Anna 1774, Karin 1779. Erich hade tagit över gården efter sin far Olof Nilsson.
F Norrtälje Östernäs 13 Mellangården ¼- mantal
Johan Andersson som var född 1732 på Vätö och Johan Johansson ägde Mellangården tillsammans. Flyttade med sonen Johan född 1775 till Sinvik (Rådmansö-Gillberga) 1779 efter hustruns död. Som hette Brita Persdotter född 1735 – 1774. Övriga barn var Anna 1766 – 1772 och en son 1771 – 1772. Kanske tyckte Johan att det varit för mycket död i Östernäs och det var därför han flyttade?